联系我们
留言反馈
全国统一服务热线:
021-34070525、021-34662026
首页
公司介绍
公司简介
荣誉资质
服务内容
工程业绩
经典案例
工程总览
新闻动态
联系我们
SHANGHAIXINYUAN
上海心缘
做事在心
成事在缘
研发设计
建造投运
首页
>
行业资讯
>
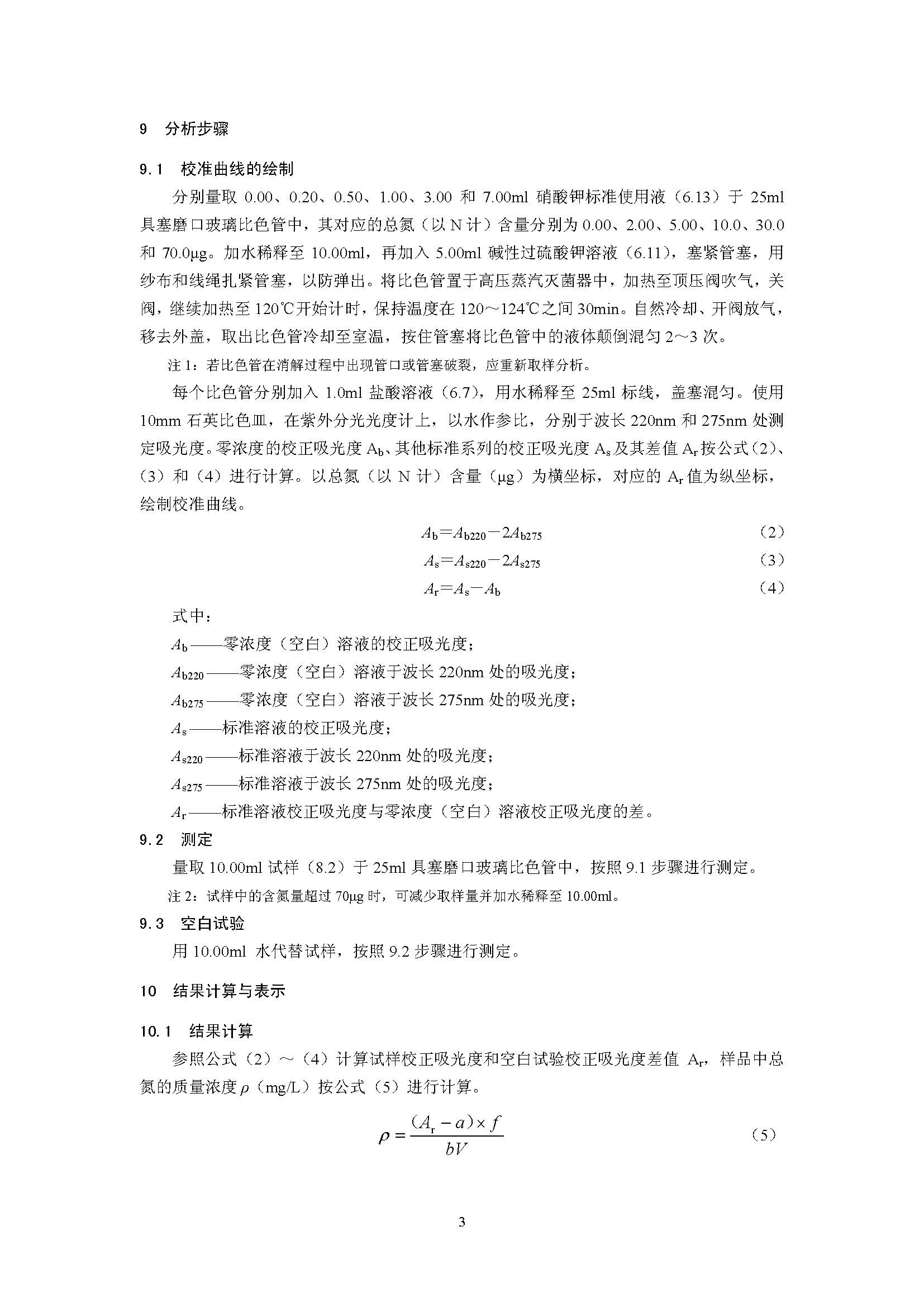
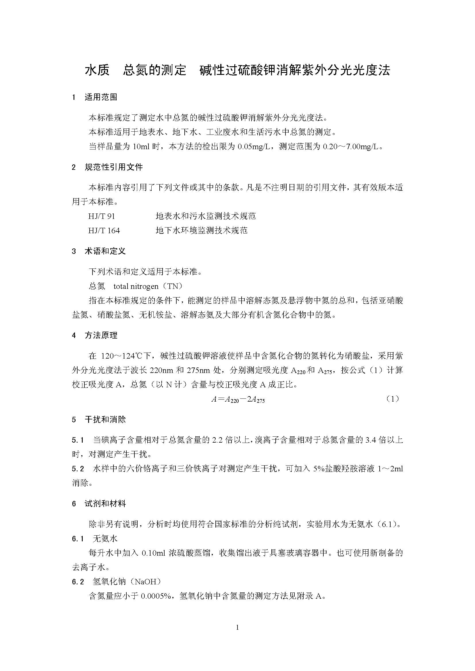
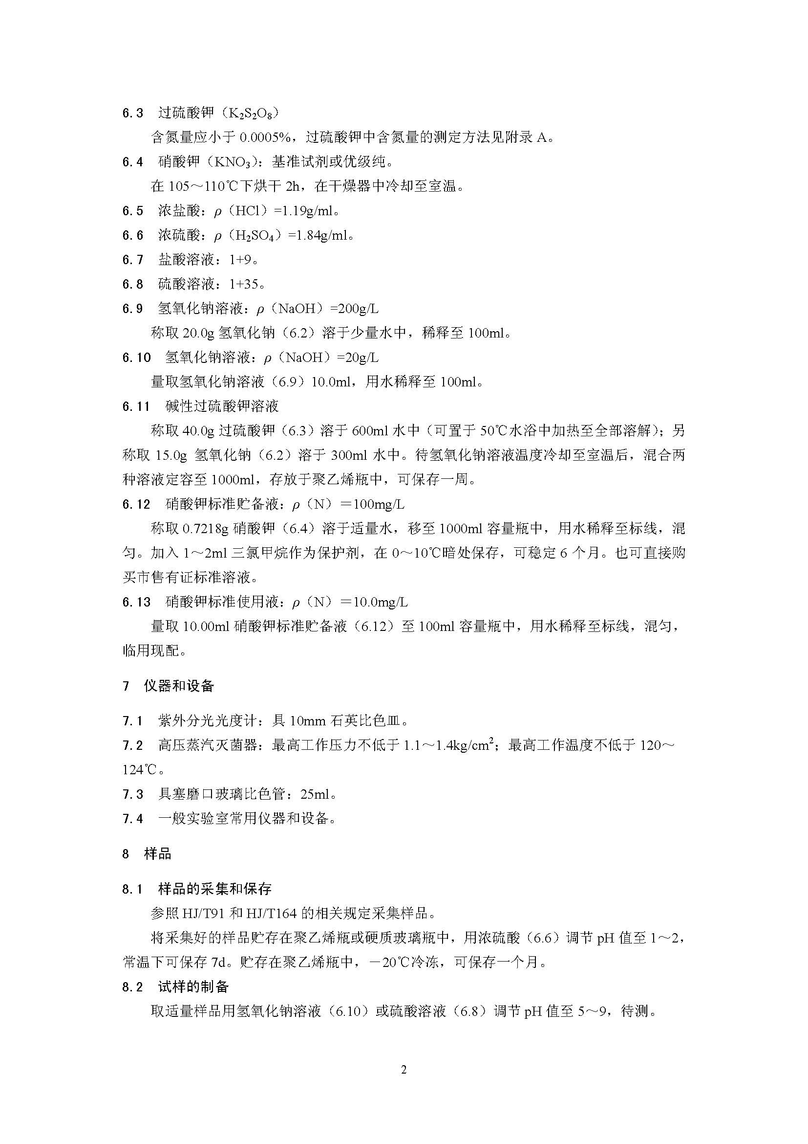
水质_总氮的测定
公司新闻
行业资讯
2
水质_总氮的测定
来源:
|
作者:
pmobe2517
|
发布时间:
2020-06-12
|
2605
次浏览
|
分享到: